应急演练评估是组织机构为应对各类突发事件和灾害而进行的一种常规性演练活动,通过对演练过程的评估和,可以发现应急预案的不足之处,为今后的应急工作提供改进和提升的方向。
1. 整体评估目标
应急演练评估的目标是评价应急预案的可靠性和实用性,检验应急响应团队的应变能力和协调效率,以确保在实际灾害发生时能够迅速有效地响应、处置并恢复。
2. 评估内容
评估内容包括但不限于:应急预案的有效性和针对性、应急响应团队的配合和执行、通讯设备的是否畅通、应急资源的调配和利用、演练流程的是否顺畅、设施设备的是否完好等。
3. 评估方法
评估方法主要有定性评估和定量评估两种。定性评估通过结合观察、访谈和问卷调查等方式,对演练过程中的表现进行文字描述和意见反馈;定量评估则通过具体指标和评分体系,对演练的各个环节进行得分和排名,直观反映出应急响应的水平。

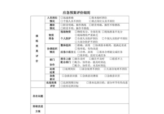
4. 评估工具
评估工具可以是专门设计的评估表格或问卷,也可以是采用现成的评估工具和标准。评估表格的设计应该简洁明了,包括对应各方面表现的评分细则,以便评估者全面系统地进行评价。
5. 评估周期
应急演练评估通常会定期进行,可分为日常性检查和专项评估两类。日常性检查可以每季度进行一次,督促应急响应团队保持高度的备战状态;专项评估则可以到在演练之后或者特定时点进行,对表现较差的方面进行深入分析和改进。
6. 评估结果
评估结果包括对演练过程中的问题和不足进行和反馈,指出存在的风险和隐患,并提出相应的改进和提升建议。评估结果应当被及时传达给应急响应团队和相关管理人员,以便及时调整和完善应急响应体系。
7. 改进措施
根据评估结果,应急响应团队应当及时制定改进措施,明确责任人和时间节点,以确保问题得到有效解决。改进措施还应结合实际情况和前期经验,不断优化应急预案和响应流程,提升整体的灾害应对能力。
结语:应急演练评估是应急管理体系中的重要环节,通过持续地评估和改进,可以不断提升组织机构的应急响应水平,增强应对突发事件和灾害的能力和信心。希望各单位和组织能够充分重视应急演练评估工作,做好应急准备,保障人员生命财产安全。
云作文原创内容,未经允许不得转载。