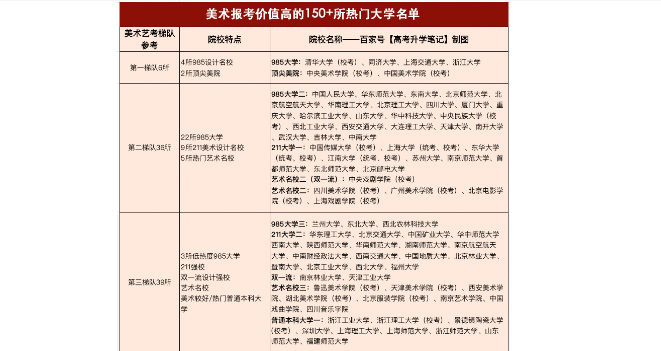
选择合适的艺术院校对于美术生来说至关重要。在众多的院校中,如何进行选择成为了许多美术生面临的难题。本文将为您提供一份美术生报考院校一览表,帮助您更好地了解各个院校的特点和优势。
一:中央美术学院
中央美术学院作为国内顶尖的艺术院校之一,拥有悠久的历史和丰富的教学资源。学院注重培养学生的创作能力和审美观念,师资力量雄厚,校园氛围浓厚。如果您希望在艺术创作领域有所突破,中央美术学院是一个不错的选择。
二:中国美术学院
中国美术学院位于杭州,是中国最早成立的高等美术院校之一。学院注重传统与现代的结合,提倡创新思维和实践能力。校园环境优美,教学设施完善。如果您对传统文化有浓厚兴趣,并希望在现代艺术领域有所发展,中国美术学院是一个值得考虑的选择。

三:上海戏剧学院
虽然以“戏剧”为名,但上海戏剧学院也设有美术相关专业,如舞台美术设计等。学院注重实践能力的培养,学生有机会参与各类舞台表演和艺术展览。如果您对舞台艺术有浓厚兴趣,并希望将美术与表演结合起来,上海戏剧学院是一个独特的选择。
四:清华大学美术学院
清华大学美术学院作为一所综合性大学的艺术学院,注重理论与实践的结合。学院拥有一流的师资团队和艺术资源,提供多样化的艺术课程和研究项目。如果您希望在一个学术氛围浓厚的环境中学习,清华大学美术学院是一个理想的选择。
以上是关于美术生报考院校一览表的简要介绍,希望能为您在选择合适的艺术院校时提供一些参考。选择适合自己的院校是艺术之路上的第一步,祝愿您在艺术道路上取得成功!
云作文原创内容,未经允许不得转载。